
游戏门派调整常常触动玩家们的情感,此次变动尤为显著,使得喜忧参半的情绪弥漫,各门派的未来也因此发生了转变。
水晶宫崛起
水晶宫在此次调整中取得了显著成果。基础法术的伤害得到了显著增强,一度被视为无用之物的龙盾和水清术也找到了新的应用场景。过去,水晶宫的出手速度较慢,主要担任输出角色,水清术的使用频率较低。新技能“枯渊龙怒”的加入,为其实战提供了更多战术选择,能够为团队提供强有力的支援,看来其在战场上的地位将得到显著提升。

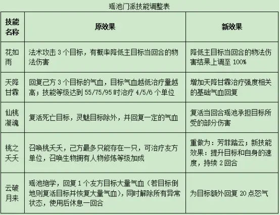
瑶池重振旗鼓
王者瑶池曾是治疗界的佼佼者,但在如今的高水平对抗中,其地位已逐渐式微。然而,这次的调整让它重拾往日风采。基础治疗量显著提升,核心技能也发生了翻天覆地的变化,“花如雨”技能能够100%削减主目标物的法术伤害,而复活与加速技能同样表现出色,辅助能力也得到了显著增强,有望重返战术核心地位。

天策再获强化
天策属于物理门派,之前的调整已经有所加强,这次的改动更是锦上添花。破釜沉舟这一技能的物理伤害得到了提升,而蓄势待发技能则加入了新的反击功能。对于天策的弟子们来说,这次的调整就像是雪中送炭,让他们在战场上拥有了更多的信心。

小幅强化门派
兽王与灵台均有所增强。兽王在单体物理伤害方面爆发力提升,灵台则提高了主要目标无法施展法术的几率,这使得它们在战场上表现更加突出。即便是小幅度的调整,也可能对战斗的走势产生影响,因此,这两个门派的弟子有望在接下来的战斗中展现出更加精彩的表现。
针对性削弱门派

凌霄、天音、火云、幽冥等派系在当前版本中实力不俗,因此在本次更新中遭到了轻微的削弱。凌霄的伤害输出得到了调整,天策和兽王弟子对此定会感到满意。尽管天音在防御和气血上表现优异,站场能力出众,但同样受到了影响。不过,它的“慈悲为怀”这一技能依旧不容小觑。
其他门派微变

火云的伤害值有所增加,不过其伤害的不稳定性有所减少,这种调整相当细致。鬼王阎的技能能够消除敌人的增益效果,这算是一种补偿。天荒岩的雨泥效果现在主要作用于主要目标,且触发的几率有所提高,使得苍雷技能的实用性得到了增强。盘丝群的封印概率略有下降,但并不显著。而情丝绕的改动则是非常关键的。
门派变动影响广泛,各个门派经历了一次大洗牌。你认为在未来的战场上,哪个门派的表现将会格外突出?不妨点赞、转发,并在评论区分享你的观点!
版权说明:本文章为昆明鱼豆网所有,未经允许不得转载。